Fan and Light Control
Fan and Light Control
It is possible to connect stoplight or fan to controller port P1/P2. Configuration described in Controller setup.
Please note that controller outputs are open-drain 5V max, 220R resistor on the line. Don't use controller logic ground for loads more than 0.5A, use power ground instead. System (CAN) cable uses power ground.
You can connect small power light directly to controller with this scheme, 1khz operation is enough:

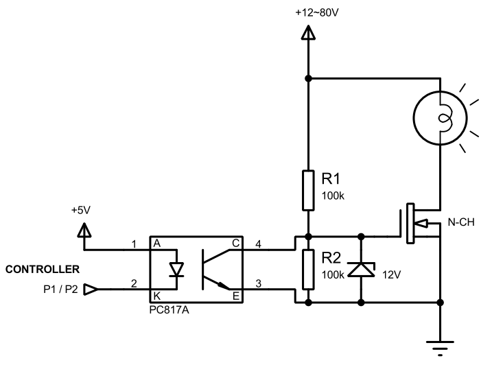
If you are using something more powerful, isolated scheme recommended, you can also buy this kind of boards on aliexpress (Mosfet Optocoupler Isolation Driver):

Fan control requires 4-wire Fan, or you can try to use same scheme as for light. 20khz is default, but you can try any lower. 4-wire fan scheme:
